pp bag production line
The factory price woven fabric bag making machine refers to a PP Woven Sack Production Line which is primarily used for producing “PP woven bags” intended to hold products such as ”cement, rice, fertilizer, chemical materials, animal feed, and sugar”. This production line utilizes “polypropylene (PP)” and “high-density polyethylene (HDPE)” as its main materials.
This pp woven bag production line is mainly used for producing PP woven bags for cement, rice, fertilizer, chemical mateials, animal feed and sugar etc.
It uses material of polypropylene (pp) & high density polyethylene(HDPE) for producing PP woven bag.It was designed and researched on the base of original circular loom.
The main production process:
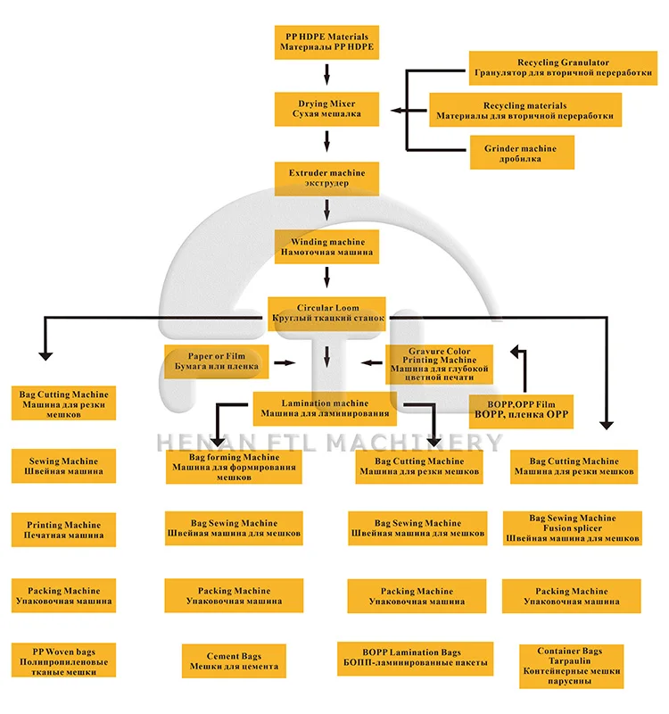
PP/PE material or recycled materials > drying mixer > wire drawing machine > winder > circular loom > bag cutting machine > sewing machine > printing machine > PP woven bag > baler

The Main equipment used in the pp bag production line:
1. flat yarn extruder/plastic tape drawing machine and winding machine
The machine, using material of polypropylene and high density polyethylene, through heating, extruding and drawing, makes tape that is then winded for the weaving of the circular loom.Having been improved so many times, the machine can use 100% recycled PP and PE granules or powder to produce yarn.

2. circular loom machine
We can make all type Circular Loom such as 4-shuttle Circular Loom, 6-Shuttle Circular Loom, 8-shuttle Circular Loom, and 10 shuttle Circular Loom. Circular Loom can make PP woven fabric for cement bag, rice bag, wheat Woven Bag , Jumbo/Container/FIBC Bags, sugar Woven Bags

| Type | FTL-YZJ-4/750 | FTL-YZJ-850/6S |
| Number of shuttle | 4 | 6 |
| Folding width of weaving (mm) | 350-750 | 350-850 |
| Max. number of warp | 768 | 720 |
| Rotational speed of main motor(r/min) | 140-180 | 120-180 |
| Production (m/min) | 1.4-1.8 | 1.8-2.7 |
| Output (pieces/year) | 500,000 | 700,000 |
| Power of main motor(kw) | 1.5/2.2 | 2.2/3 |
| Total power (kw) | 2/2.7 | 2.7/3.5 |
| Weight (About) (kg) | 1900 | 3000 |
| Installing dimensions (LXWXH) (mm) | 8300 X 2200 X 2730 | 9100X2410X3100 |
3. cutting and sewing machine
It adopts touch screen for presetting, PLC for controlling and servo motor for driving in order to control the length of sack precisely. The mouth of bag is easy to open and won't be conglutinated after heat cutting. With automatic counting, the finished sacks can be delivered in batches, and it is equipped with pneumatic roll-installing, it's so convenient to operate.

4. printing machine

5. packagind machine

PS: we also have lamination machine, different colors of printing machine, pp material reclycing machine, etc., all can be designed and supplied based on customers' detail requirement
The bags we can produce :

